Skip to main content

International Handbook on Clinical Tax Education: Chapter 10 Taxpayer resolution Improving taxpayer compliance in Indonesia

International Handbook on Clinical Tax Education
Chapter 10 Taxpayer resolution Improving taxpayer compliance in Indonesia
  • Show the following:

    Annotations
    Resources
  • Adjust appearance:

    Font
    Font style
    Color Scheme
    Light
    Dark
    Annotation contrast
    Low
    High
    Margins
  • Search within:
    • Notifications
    • Privacy
  • Project HomeInternational Handbook on Clinical Tax Education
  • Projects
  • Learn more about Manifold

Notes

table of contents
  1. Cover
  2. Title
  3. Copyright
  4. Contents
  5. List of figures
  6. List of tables
  7. List of appendices
  8. List of abbreviations
  9. Foreword
  10. 1. Introduction
  11. Part I. The tax clinic
    1. 2. A brief history of tax clinics around the globe
      1. 2.1 Key findings
      2. 2.2 Introduction
      3. 2.3 From humble beginnings
      4. 2.4 From east to west
      5. 2.5 From south to north
      6. 2.6 Conclusion
    2. 3. Project administration: how to set up a tax clinic
      1. 3.1 Key findings
      2. 3.2 Introduction
      3. 3.3 The foundations of a clinic
        1. Institutional and/or organisational support
        2. Costs and wider resources
        3. Supervision
        4. Insurance
        5. Data protection
      4. 3.4 Clinic design
        1. Student and supervisor recruitment
        2. Educational design
        3. Integration into community (client recruitment)
      5. 3.5 Concluding remarks
      6. 3.6 Key reading
    3. 4. Rationale: tax support for low-income individuals
      1. 4.1 Key findings
      2. 4.2 Introduction
      3. 4.3 Historical context
      4. 4.4 The tax charities – what they really do
        1. TaxAid
        2. Tax Help for Older People
        3. Tax clinics
      5. 4.5 The tax charities moving forward
      6. 4.6 Access to the tax charities
      7. 4.7 A rationale for low-income taxpayer support: common tax issues faced by those on a low income
        1. Non-tax issues
        2. Tax complexity
        3. Expansion of self-employment
        4. COVID-19
        5. Late registration and tax returns
        6. Other changes in how people are paid
        7. Incorrect PAYE codes
        8. Pension drawdown
        9. Proliferation of umbrella companies and disguised remuneration schemes
        10. Penalties
        11. Bankruptcy
        12. Digital exemption and assisted digital
        13. Working with HMRC to resolve generic tax issues
      8. 4.8 An international call to action
      9. 4.9 Concluding remarks
    4. 5. Rationale: tax and the poverty interface
      1. 5.1 Key findings
      2. 5.2 Introduction
      3. 5.3 Canvassing the tax and wider social issues addressed by the National Tax Clinic Program
        1. Tax and financial literacy
        2. The unmet need for tax advice in Australia
      4. 5.4 Introducing the UNSW Tax and Business Advisory Clinic
      5. 5.5 Benefit of tax clinics: Australia and internationally
        1. Opportunities for further research
      6. 5.6 Concluding remarks
  12. Part II. Tax clinics and our communities
    1. 6. Engagement in the community
      1. 6.1 Key findings
      2. 6.2 Introduction
      3. 6.3 The external stakeholders in CTE
        1. Supporting your local community
        2. Becoming part of the local community
      4. 6.4 Concluding remarks
    2. 7. Listening to our communities: the Community Tax Law Project as an example of a low-income taxpayer community-focused service provider
      1. 7.1 Key findings
      2. 7.2 Introduction
      3. 7.3 What does a community-focused tax clinic look like?
        1. Mission driven
        2. Community understanding and support
      4. 7.4 What populations are you going to serve?
        1. Demographic scope: how do your clients live, work, pray or play?
        2. Resources and limitations
        3. Learn from failures
      5. 7.4 What do these populations need or want?
      6. 7.5 What specifically does your clinic require to meet these needs and wants?
        1. Community partners: you cannot reach everyone by yourself
        2. Social capital: the who, what and when of building your clinic family
        3. Finances: the lights do not stay on with positive thoughts and well wishes
      7. 7.6 How do I fix the problem at the source? Yelling up the chain: advocacy as part of the clinic’s mission?
        1. Community advocacy
        2. Administrative advocacy
        3. Litigation as a venue for change
        4. Governmental advocacy
      8. 7.7 Conclusion
    3. 8. Public education: the Tax Club UNILAG
      1. 8.1 Key findings
      2. 8.2 The context of the Tax Club UNILAG
      3. 8.3 The creation of Tax Club UNILAG
      4. 8.4 An overview of the club’s activities
      5. 8.5 The importance of tax clubs
      6. 8.6 Some challenges faced by the tax club
      7. 8.7 Support for the use of tax clubs in education
      8. 8.8 Looking to the future
      9. 8.9 Concluding remarks
    4. 9. Public education: engaging with secondary education in schools
      1. 9.1 Key findings
      2. 9.2 Introduction
      3. 9.3 Tax clinics as defenders of taxpayer rights
      4. 9.4 Partnering with secondary education
        1. How the partnership was established
        2. Benefits of the community partnership
      5. 9.5 Conclusion
    5. 10. Taxpayer resolution: improving taxpayer compliance in Indonesia
      1. 10.1 Key findings
      2. 10.2 Introduction
      3. 10.3 Taxation in Indonesia in a nutshell
        1. Registration
        2. Bookkeeping
        3. Payment
        4. Reporting
        5. Audits and penalties
      4. 10.4 Revenue and taxpayer compliance
      5. 10.5 Improving individual taxpayer compliance
        1. The formation of the FoT community
        2. The development of FoT
      6. 10.6 Conclusion
    6. 11. Policy changes: impact on and through the Tax Court
      1. 11.1 Key findings
      2. 11.2 Introduction
      3. 11.3 Government approach
        1. Regulations and other rules
      4. 11.4 Role of tax clinics in shaping the law
        1. Litigation: impact of clinics on the community of low-income taxpayers
        2. Commenting on proposed legislation, regulations, forms and rules
        3. Commenting on systemic problems at the IRS
      5. 11.5 Conclusion
    7. 12. Marginalised voices: tax and the criminal justice system
      1. 12.1 Key findings
      2. 12.2 Introduction
      3. 12.3 Making Tax Digital
      4. 12.4 Digital exclusion
      5. 12.5 Tax issues – people in prison
        1. Digital exclusion – people in prison
        2. People in prison/with previous lived experience of prison as clinic clients
        3. Prison and self-employment
        4. Tax and self-employment
      6. 12.6 Student and university benefits
      7. 12.7 Conclusion
  13. Part III. Tax clinics and our students
    1. 13. Pedagogical theory and clinical tax education
      1. 13.1 Key findings
      2. 13.2 Introduction
      3. 13.3 Fostering the next generation of tax advisers: the importance of pro bono
      4. 13.4 Relevant pedagogical theories
        1. Employability from tax clinics: work-integrated learning (WIL)
        2. Growing student motivation and confidence: self-determination theory (SDT)
      5. 13.5 Concluding remarks
      6. 13.6 Key reading
    2. 14. Enhancing student experience: shadowing, role-plays and reflection
      1. 14.1 Key findings
      2. 14.2 Introduction: pedagogical rationale
      3. 14.3 Initial collaboration
      4. 14.4 Implementation
        1. Student recruitment
        2. EOI, CV and job interview
        3. Participation and presentation
      5. 14.5 From theory to practice
        1. Shadowing
        2. Team-based approach
        3. Role-plays
        4. Reflection and report writing
        5. Career readiness
        6. COVID-19 and the impact on the student experience
      6. 14.6 Conclusion
    3. 15. Introducing tax advocacy to students
      1. 15.1 Key findings
      2. 15.2 Introduction
      3. 15.3 The structure of a clinic course
        1. The seminar component
        2. The client representation component
      4. 15.4 Major design choices within the clinic model
        1. The directive–nondirective continuum
        2. Level of student responsibility for cases
        3. Use of examples and templates
        4. Case supervision
        5. Tension between client service and student educational development
      5. 15.5 Developing a reflective practice
        1. Exercising agency over one’s professional development
        2. Building the habit of reflection
      6. 15.6 Skills and direct advocacy experience
        1. Law firm management
        2. Ethics
        3. Multicultural lawyering
        4. Legal skills
          1. 1. Interviewing
          2. 2. Fact and legal investigation
          3. 3. Client advice and communication
          4. 4. Document drafting
        5. The advocacy mind-set
      7. 15.7 Working with community members
      8. 15.8 Conclusion
    4. 16. Developing employability skills through practice-based learning
      1. 16.1 Key findings
      2. 16.2 Introduction
      3. 16.3 Rationale for the TAC at UEL
        1. To raise awareness and provide free guidance in response to the COVID-19 lockdown
        2. To support employability of our accounting and finance students
      4. 16.4 Relevant literature
        1. Voluntary services: student, faculty and practitioner participation
        2. Pro bono: the participation of experienced practitioners
      5. 16.5 Clinic design
        1. Student volunteers
        2. Practice-led teaching
        3. External impact, collaborations and partnerships
        4. Student experience
        5. The challenges of tax and accounting clinics
      6. 16.6 Data and methodology
      7. 16.7 Results and discussion
        1. Tax and accountancy clinic and employability skills development
        2. The impact of COVID-19 on student TAC experience
        3. The measurement of students’ satisfaction: quality of the TAC training
      8. 16.8 Concluding remarks
    5. 17. Students’ professional identity and a fully online tax clinic
      1. 17.1 Key findings
      2. 17.2 Introduction
      3. 17.3 The Griffith Tax Clinic
        1. Face-to-face
        2. Online
      4. 17.4 Research methodology
        1. Participants
      5. 17.5 Data results
        1. Overall
        2. Nationality
        3. PWE (Professional Work Experience)
        4. Limitations of research and future research
      6. 17.6 Concluding remarks
  14. Part IV. Moving forwards
    1. 18. A research roadmap for tax clinics
      1. 18.1 Key findings
      2. 18.2 Introduction
      3. 18.3 Developing the tax clinic as a research project
      4. 18.4 Mapping the research field
      5. 18.5 Research methods
      6. 18.6 Theoretical perspectives
      7. 18.7 Concluding remarks
    2. 19. Moving forwards: tax clinics and business schools
      1. 19.1 Key findings
      2. 19.2 Introduction: the civic university
      3. 19.3 Widening participation
      4. 19.4 The challenge of professional accreditation
      5. 19.5 Practical experience
      6. 19.6 Some ideas for clinics going forwards
        1. Replacing High Volume Agents (HVAs)
        2. Child Trust Funds
        3. Cryptocurrencies
      7. 19.7 Policy clinics
        1. Desk research for the Office of Tax Simplification
        2. Educating policy makers
        3. Drawing on students’ experiences of the tax system
      8. 22.8 Concluding remarks
    3. 20. Concluding remarks
  15. Index

Chapter 10 Taxpayer resolution Improving taxpayer compliance in Indonesia

Kristian Agung Prasetyo and Khusnaini*

10.1 Key findings

Most of Indonesia’s national income is from taxes. The notable part of this is the significantly small contribution of individual taxpayers, perhaps due to the low level of voluntary compliance. In a way to improve compliance, Polytechnique of State Finance STAN and the Indonesian Tax Office collaborated to initiate a community-based tax clinic for small-business owners. This chapter will discuss the initiative commonly known as UMKM Sahabat Pajak/USP (Friends of Tax/FoT). The strategy chosen for this initiative was to focus on taxpayers’ needs, which might not directly involve taxation. This resulted in a series of workshops/trainings on bookkeeping, marketing or branding. The general aim was to aid FoT members to grow their businesses. The argument was that once their businesses grow, they would be willing to voluntarily pay their taxes.

Further, measures to improve taxpayer compliance can be more successful if they are conducted by fellow colleagues within the business community compared to when the measures are introduced by the tax office or tax authority. This effectively transformed FoT members to be volunteer tax agents for the community. Currently, FoT members have sufficiently maintained their own network of tax and business support for colleagues and enjoy a relatively healthy relationship with the tax office. Recent research suggests that FoT members have significantly lower social distance compared to those who do not belong to FoT.

10.2 Introduction

This chapter reports tax clinic initiative in Indonesia as a part of a collaborative project between Polytechnique of State Finance STAN (STAN) and the Directorate General of Taxes (DGT). Both institutions are under the Indonesian Ministry of Finance. The tax clinic project stems from a joint research project between National Taxation Training Centre and Polytechnique of State Finance in 2014. The aim of the research project was to study efforts that might be useful in improving tax compliance of small-business owners in South Tangerang. The location was specifically chosen due to its proximity with the DGT head office and the STAN campus. There was also a branch office of the DGT located in the area, which made coordination between the parties involved in the project easier. The project has grown into what is now known as the FoT community. FoT now has become a large community-based tax clinic assisting its members in meeting their tax-related obligations. The initiative outlined in this chapter provides a good example of how a tax clinic can benefit community members as well as improve their overall compliance with taxation rules.

This chapter documents the FoT initiative from its inception in 2014 until late 2020 based on two previous research projects conducted by the authors independently. The research involves interviews with several individuals conducted as part of this research (Table 10.1). The interviewees will be referred to by pseudonyms throughout this chapter to maintain their anonymity.

To provide readers with a context behind this tax project, this chapter starts with a short introduction to the Indonesian taxation system and its current revenue performance. It will then describe the birth of FoT as part of a concerted effort in improving taxpayer compliance; the lessons from FoT can be taken forward to other jurisdictions to help support greater taxpayer compliance.

Table 10.1: Details of interviewees1

No

Interviewees

Interview Location

Interviewee’s Position

1

Taxpayer 1

Experiment venue, Serpong

Small-business owner

2

Taxpayer 2

Experiment venue, Serpong

Small-business owner

3

Taxman 1

Tax office, Pondok Aren

Tax official

4

Taxpayer 3

Exhibition venue, Bintaro

Small-business owner

5

Taxpayer 4

Exhibition venue, Bintaro

Small-business owner

10.3 Taxation in Indonesia in a nutshell

The foundation of taxation in Indonesia is found in the constitution. Article 23A of the Indonesian constitution provides that: ‘Pajak dan pungutan lain yang bersifat memaksa untuk keperluan negara diatur dengan undang-undang’ (All taxes and other levies for the needs of the state of a compulsory nature shall be regulated by law). This article generally says that the Indonesian government must not impose financial burden on its constituents without the consent of their representatives in the parliament. This materialises in the enactment of several tax laws such as, among others, the income tax law, value added tax (VAT) law, and the law on general administrative provisions (Ketentuan Umum dan Tata Cara Perpajakan/KUP). Tax is defined in article 1, number 1 of the KUP law as:

kontribusi wajib kepada negara yang terutang oleh orang pribadi atau badan yang bersifat memaksa berdasarkan Undang-Undang, dengan tidak mendapatkan imbalan secara langsung dan digunakan untuk keperluan negara bagi sebesar-besarnya kemakmuran rakyat

(compulsory contribution to the state payable by individuals or other legal entities that is legally enforceable under the law, without direct benefits and is used to finance the state’s expenses for the maximum benefits of the people).

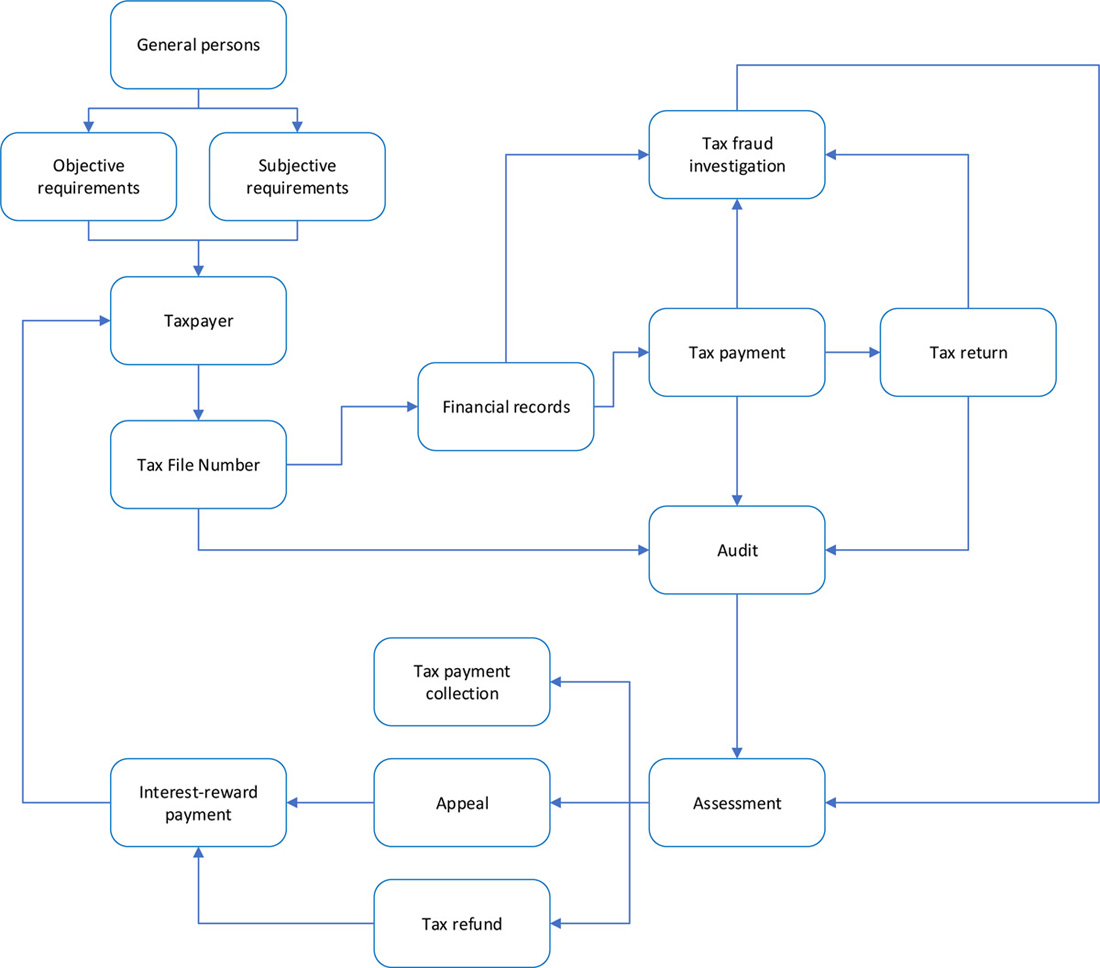
The term compulsory means that a measure of collection from those obliged to pay is required. In this context, as shown in Figure 10.1, the Indonesian taxation system generally follows the self-assessment system.

In essence, the self-assessment system starts with those who are required to be registered as a taxpayer to voluntarily obtain a Nomor Pokok Wajib Pajak (a Tax File Number). Once registered, they calculate their tax payable, remit the payment to the bank, and annually lodge a tax return to the tax office. The tax office may then audit those returns based on certain criteria and could issue their own assessment. This results in either a further tax collection, if taxpayers underpaid their tax, or a refund, if there is an overpayment.2 The taxpayer may disagree with the auditor’s assessment and can request an appeal. If the appeal is successful, a certain amount of interest may also be paid by the government to the taxpayer, in addition to a tax refund, if it is found during appeal that there is an overpayment. The following sections provide a more detailed explanation.

Registration

As seen in Figure 10.1, a person who satisfies subjective and objective requirements, as found in the income tax law, must register themselves as a taxpayer. This includes length of stay or company incorporation in Indonesia3 or a foreign entity who has a permanent business place in Indonesia.4 A person who is legally required to register as a taxpayer but deliberately fails to do so can be penalised.5

Figure 10.1: Self-assessment system as applied in Indonesia. Source: Author.

Bookkeeping

Once a person is registered, that person is required to calculate, pay their tax and then report it to the tax office.6 To be able to do so, they need to maintain the necessary financial records.7 Those with an annual turnover not higher than IDR 4.8 billion (~USD 335,000) are only required to maintain simple financial records as opposed to a full financial statements.8 Most FoT members fall under this category. A taxpayer who is required to maintain honest financial records but deliberately fails to do so may be subject to either criminal or monetary penalties.

Payment

Taxpayers use information obtained from financial records to calculate and pay tax payable. The minister of finance has set various dates that determine the maximum period of tax payment. For example, monthly prepayment of income tax must be made no later than the fifteenth day after a taxable period ends.9 Another example can be found in article 2A Minister of Finance Regulation No PMK-80/PMK.03/2010 where a VAT payment must be made before the VAT return is lodged. In addition, if a taxpayer at the end of a financial year lodges an income tax return stating underpayment, that underpayment must be paid before the tax return is lodged, which is usually due by either 31 March or 30 April.10 A payment made after these dates attracts penalty interest of 2 per cent per month.11

Reporting

Once payments have been made, taxpayers lodge a signed tax return either annually (for income tax) or monthly (for VAT).12 If the tax office finds evidence that a particular taxpayer has not calculated and paid their tax payable in accordance with the applicable rules, the law grants the tax office the authority to calculate the correct amount of tax payable.13 The tax office has five years to issue a Notice of Tax Underpayment Assessment in such a case.14 Once the five-year period has elapsed, the temporary assessment becomes permanent if the tax office does not issue any assessment15 unless there is a criminal verdict issued by the court.16

Article 3 paragraph (3) KUP law provides that for income taxation, a tax return must be lodged no later than three months (for individual taxpayers) or four months after the end of a financial year (for other than individual taxpayers). As Indonesia’s financial year runs from 1 January to 31 December, individuals therefore must lodge their return no later than 31 March or, for other than individual taxpayers, 30 April.

Audits and penalties

For those who fail to comply with reporting requirements, certain financial penalties apply.17 This includes penalties for late lodgement, penalty for failing to lodge a tax return, or penalty for reporting incorrect financial conditions. It is also possible for a taxpayer to overpay their taxes. In this case, that taxpayer may request a refund.18 The tax office will then conduct an audit to determine if that claim is correct.19 If it is, a tax overpayment assessment letter will be issued once the audit has been completed.20 This audit must be completed within twelve months21 and the overpayment refund must be made no later than one month after the audit has been completed.22

An audit can also be aimed at examining taxpayer compliance.23 Here, auditors check the accuracy of information contained in tax returns, financial records or tax payments. If an audit produces a result that a tax is underpaid, then a Notice of Tax Underpayment Assessment is issued. A taxpayer, however, may challenge that assessment through an objection process. If the taxpayer finds that the result of the first process is unfavourable, an appeal may be lodged in the tax court.24 In case of a tax crime, the procedure generally follows the criminal law prosecution process, administered by a district court with the potential to proceed to the Supreme Court. It should be noted however that to be eligible for an appeal, a taxpayer must pay the tax payable up to the amount that is agreed by that taxpayer.25

10.4 Revenue and taxpayer compliance

Taxation – which follows the basic tenets outlined previously – is the largest source of revenue in Indonesia. In 2020 for instance, according to the 2020 Auditor General’s report, nearly 81 per cent of Indonesia’s income is from a tax-related source. As the Indonesian government’s budget increases continuously, so, too, does the tax revenue target. In 2013 for example, tax revenue target reached more than IDR 1,000 trillion (~USD 77 billion). In 2022, it was agreed that tax revenue target should increase to IDR 1,510 trillion (~USD 105.6 billion).26

It is, however, important to note that the DGT, based on the government-audited financial statements released by the auditor’s office, has not been able to meet its revenue targets since 2009.27 This is problematic in view of the fact that tax revenue is the largest source of national income.28 The audited financial statements also reveal that the individual taxpayers’ contribution towards total tax revenue is significantly lower than that of corporations (Figure 10.2). This suggests that there may still be plenty of opportunities to optimise tax revenue from individual taxpayers, particularly small-business owners in Indonesia.

In addition to Figure 10.2, we can also see the difficulties in meeting tax revenue using the tax-to-GDP ratio. Data obtained from the World Bank database shows that there is a decreasing trend in Indonesia’s said ratio (Figure 10.3). It is important to note from this figure that despite the continuous increase in GDP, Indonesia interestingly suffered from a steady downward movement of tax-to-GDP ratio for the last decade. It appears that the DGT does not seem to be able to realise tax revenue from the ever-increasing tax base.

Figure 10.3 seems to reiterate the difficulties faced by the DGT in meeting the targeted revenue. This appears to contradict the continuous increase in the tax-return lodgement rate.29 Apparently, the tax-return lodgement rate does not positively correlate with tax revenue-to-GDP ratio (Figure 10.3). This might indicate that taxpayers, particularly individuals, may not be entirely truthful in reporting their income as required by the self-assessment system (Figure 10.1). In other words, formal compliance improves but material compliance may be otherwise. The question is, therefore, how to improve the overall, both formal and material taxpayer compliance. The next section discusses an attempt made by one of the authors of this chapter.30 31

Figure 10.2: The contribution of individuals versus corporations towards tax revenue (2008–20).30

Figure 10.3: Tax-to-GDP ratio (2008–19).31

10.5 Improving individual taxpayer compliance

Early research

Early theoretical studies suggest that taxpayers comply because of fear of being caught cheating taxes and thus penalised for doing so.32 Several experimental studies in Indonesia indeed provide a support for this notion.33 This stance generally assumes that taxpayers are rational and hence, their decision in complying with tax rules, or otherwise, is purely based on a cost and benefit trade-off calculation. The Indonesian tax administration rules described in section 1 closely follow this approach.

Individuals, however, are not always rational. This makes researchers use insights obtained from behavioural economics to study taxpayer compliance, particularly in a group setting. One important aspect in this context is social norm. A social norm is a pattern which is shared by community members.34 Thus, if one acts in accordance with the agreed norm, then that individual is seen to behave in an appropriate manner, or vice versa.

It should be noted, however, that taxpayers with limited knowledge in taxation may unknowingly be noncompliant because they do not know that what they do is not in accordance with the applicable tax rules.35 This is known as unintentional noncompliance. There is, unfortunately, another group of taxpayers who are deliberately being noncompliant regardless of their level of knowledge. In Indonesia, several experimental studies show that some taxpayers may comply even less the tax-savvier they have become36 or the higher their education level is.37 Most activities described in this chapter, however, deal with the first-mentioned type of compliance.

Taxpayer education in Indonesia normally takes the form of an oral presentation from the tax office, or other knowledgeable parties, followed by a question-and-answer session after the end of the presentation. Some consider that this approach would not significantly improve taxpayer compliance as its delivery, and perhaps the contents of the education as well, may not be able to stir up taxpayers’ interest. It is thus essential to have an alternative form of tax education that attracts taxpayers’ attention.

Khusnaini offers a new tax education that was based on the Fogg Behaviour Model (FBM). The idea behind FBM is that a person will commit a certain action if that person is motivated to do so and the said action is an easy task.38 Another factor that may be important is timing: for example, a person is likely to complete the task if the deadline is approaching.

Looking at the normal way of how tax education is delivered, potential taxpayers are likely to be less motivated to attend. They certainly would prefer not to spend their time at the tax office listening to an official talking about tax and potentially lose sales or trade while doing so. Triggers, such as a threat of being penalised, are often not very useful as small-business owners are frequently outside any formal database. They traditionally are part of what is referred to as ‘those who are hard to tax’. This means that even if they evade taxes, they can potentially (or are even likely to) escape from being penalised as they do not exist in the database. As such, it was only logical when such events conducted by the DGT in the past only attracted minimal participants.

Khusnaini conducted an experiment in collaboration with the DGT’s branch in Serpong, a suburb located in the South of Jakarta, to consider new ways of attracting more attendees.39 This location was selected due to its proximity with PKN STAN campus. This tax office also has a large number of small-business owners in their coverage area. In this research, 160 small-business owners were invited to a tax education event. They were randomly assigned to two groups, referred to as group A and B, each of eighty taxpayers. Invitations were sent to members of both groups to attend a tax education session in Serpong tax office.

There were differences in how each of the sessions were conducted. Group A were advised that the event was in the form of a lecture delivered by two tax officials followed by a question-and-answer session. By contrast, for group B, in addition to a short talk on taxation, an information session, based on the FBM principle, was also organised. A number of speakers were invited, including speakers from a financial institution, a small-business owner and an online marketing trainer. In group A, out of eighty members who were invited, only ten attended and some left before the event concluded. For group B, out of eighty invitations, a hundred people arrived at the venue (which would indicate a growth via word of mouth).40

After each session, the participants were requested to complete a Likert-type questionnaire covering attributes such as tax knowledge, taxpayer compliance, their perception towards tax, their ability to make tax payments, motivation in paying tax and trigger for tax payments. The results showed that members of group B overall have a higher score compared to group A. This means that for these participants, tax education delivered based on the FBM approach was able to deliver a more favourable outcome. They also showed improved compliance and attitudes towards taxation. For example, Taxpayer 1, who was part of the B group, said that she ‘is going to comply with tax rules and to straight away register to be [a] taxpayer’. In a similar tone, Taxpayer 2 mentioned that she ‘put a proud-to-pay-tax souvenir in her office so that her customers are aware of their taxes too’. Some of the participants who belonged to group B later became the core part of the FoT community.

The formation of the FoT community

Khusnaini’s research outlined in the preceding section attracted the DGT’s attention and became a precursor of a new approach in their tax education with the introduction of what they named the Business Development Service (BDS) in 2014. Generally, BDS takes the form of a seminar. In these seminars, practitioners, such as business owners or marketing consultants, are invited as speakers, allowing taxpayers who join the event to listen to the talks and engage in a question-and-answer session later. This latter session is the only time when taxpayers interact with the presenters. There are normally no follow-up sessions to see if the event contributed significantly towards taxpayer compliance.

This approach was not sufficient (Taxman 1).41 This interviewee then invited several local business owners, who were also taxpayers administered in his office, to discuss possible new approaches that might be more suitable for their needs. This initiative failed to attract significant interest. While it is clear that in an Indonesian context tax education is important in improving taxpayer compliance,42 designing a tax education programme that can be beneficial to the tax office as well as taxpayers is challenging.

Taxpayers, generally individuals, do not seem to be interested in attending such programmes. This challenge is not unique in Indonesia. Mascagni and Santoro report that taxpayer education in Africa also faces similar challenges.43 They note in their report that although a number of innovative approaches have been introduced, such as the use of edutainment, they often have little or no impact on taxpayers’ behaviour. In addition, the education programmes generally have limited participant attendance if they are not made compulsory. Therefore, there is a need to have an innovative education event that garners taxpayers’ interests.

In Indonesia, the Serpong branch of the DGT was later reorganised into Serpong and Pondok Aren branches. The Pondok Aren branch is located in the vicinity of STAN campus. Interviewee, Taxman 1, who worked at the Pondok Aren branch and had undertaken the previous efforts to revitalise tax education discussed above, contacted Khusnaini to organise a marketing and exhibition event for local business owners in collaboration with STAN. STAN became the lead organiser of the event to boost participation because normally, as evident in previous meetings organised by Taxman 1, similar events conducted by the tax office only attracted minimal attention. This is understandable as the DGT normally does not have a favourable place among small-business owners. This perhaps contributes to the difficulties faced by the DGT in arranging a tax education programme that attracts taxpayers’ interests.

In this context, Taxpayer 3, for example, mentioned that for them, the tax office was scary because their main job was to ‘take money [from people]’ and ‘penalise those who fail to pay tax’. And once taxes are paid, the money will probably be ‘siphoned off by tax officers themselves’. Such a view is also evident in Africa, which makes encouraging taxpayers to comply a challenge.44

During the exhibition event in STAN, the tax office just had a small booth distributing tax-related information. Later after the event, it offered more support and had more significant presence within FoT by letting them use the meeting room located in the tax office on weekends and providing a small space in the lobby for these small-business owners to feature some of their products (Figure 10.4).

The tax office even provided assistance by providing a printed product catalogue and a small space for display and sale of those products on weekends (Figure 10.5).

Figure 10.4: Gallery of FoT products at the tax office. Photo taken by Prasetyo.

Most business owners involved in this programme organised themselves in an association they called the FoT community in July 2016.

The development of FoT

The Pondok Aren involvement in FoT became more significant once FoT was established. They began to deliver greater tax-related content as well as the business-friendly oriented materials. As a result of the closer relationship between the two, taxpayers began to question their original perception of the tax office. It is true that there are penalties, but in reality, tax officials are willing to negotiate as to how those penalties are applied depending on taxpayers’ specific circumstances. They began to see the humane side of the tax office.

They also recognised that it is difficult for tax officials to siphon tax money paid by taxpayers. Corruption, even though it still occurs, is becoming rarer in DGT. It is felt that the DGT’s focus has now shifted to serving taxpayers, with a focus on the needs of the taxpayers. Taxman 1 in this respect says that the approach is on what business owners need: ‘What they currently need? Oh bookkeeping, and we did a workshop on bookkeeping. What will they need tomorrow? Branding.’

Figure 10.5: Gallery of FoT products at the tax office. Photo taken by Prasetyo.

In addition, Taxman 1 also raises an important comment during interview. They believe that the Indonesian tax office’s current approach now resembles farming rather than mining (Taxman 1). Farmers plant, grow and then cultivate, whereas miners only ‘cultivate’ and never grow. Once the mineral, or whatever they mine, runs out, miners leave. A tax office who cares for their taxpayers’ business should act like a farmer, not a miner.

Improving the FoT members’ overall perception towards the tax office makes them more cooperative. They now actively participate in education events held by the tax office. FoT even have their own entrepreneurial and tax workshops for small-business owners and experienced FoT members are often the speakers at these events and classes. Sometimes tax officials are invited, but mostly, these events are for FoT members by FoT members. Taxpayer 5 believes that this happens because there is a willingness between FoT members to help one another. For example, when one member wishes to pay income tax in instalments and does not know how, another member is willing to help to sort things out. Complying with tax rules has somehow become a social norm shared by FoT members.

Tax education has now shifted from being difficult to attract participants, to where participants are actively involved in organising education events. Peers, such as close friends or family members, have been found to have a significant influence in making a taxpayer compliant or otherwise.45 Here, FoT has bridged the gap in providing an education programme that benefits both the tax office and taxpayers. It is noted that before the formation of FoT, only 4 per cent of small-business owners participated in early events at the beginning of FoT and paid income tax. The attendance rate of education programmes held by the tax office was normally poor. Once FoT was formed and conducted their education programmes, the number of FoT members who paid income tax rose to 90 per cent.46 On the taxpayers’ side, most FoT members benefit from the entrepreneurial workshops, held in conjunction with STAN and the tax office, in the form of an increased sale. As the size of their businesses grow, so too do their tax payments.

The OECD notes that defining a clear objective is a significant step in designing a successful tax education programme.47 The objective of a tax education programme should cover the information to be delivered and to whom it is delivered. A clear programme objective provides a strong ground in overcoming small audiences or a low reaching event. The FoT community deals with this issue by recognising the needs of its members, which may include more than simply taxation. The tax office also accepts, as noted by Taxman 1 noted earlier, that it is not sufficient to focus their programme solely on tax-specific issues. As tax payments generally depend on the size of taxpayers’ business, it is in the interest of the tax office to promote a favourable environment where businesses can grow in a sustainable manner. The miners’ metaphor used by Taxman 1 succinctly puts this in context. This stimulates what is referred to as reasoned-based trust between FoT members and the tax office as they have a common goal.48

Trust is also at play here. The literature is clear that making taxpayers comply in a low-trust environment is difficult.49 The FoT community helps with this issue by conducting tax education programmes delivered by members of the community for their peers. For example, one FoT member may not know how to generate a billing code required to make income tax payments. Another, more experienced, FoT member then steps in and provides a step-by-step guide. Presently, there are several members who act as part of a go-to team like this.

A tax education delivered this way can result in higher levels of trust, as taxpayers tend to trust their peers more. Indeed, opinion from other people – such as peers, coworkers, family or friends – is often important in shaping a taxpayer’s compliance.50 After all, people tend to comply with a social norm if they are well informed about it.51 For this reason, taxpayers will likely evade taxes if such behaviour is widespread among their peers, and vice versa.52 FoT provides an environment for its members where compliance with taxation law, which now has become their norm, is encouraged.

At the moment, FoT has grown to become a large community-based organisation. Initially, as described in preceding sections, FoT consisted only of a small number of small-business owners in the vicinity of PKN STAN. These days, FoT has grown larger covering around 400 small-business owners (Table 10.2).

Table 10.2: Friends of Tax member demographics

Description

Total

Total FoT members

406

Sex

Female

72%

Male

28%

Religion

Muslim

92%

Christion/others

8%

Types of products

Food and beverages

60%

Clothing

19%

Craft

10%

Others

11%

Please note that although this programme is considered to be able to improve taxpayers’ perception towards the tax office and their overall compliance, particularly in the Banten region, the contribution of FoT towards overall tax revenue, as explained by Taxman 1, remains financially small. Thus, a larger scale initiative at a national level is required if one wishes to significantly improve the tax revenue contribution made by small-business owners. This chapter nonetheless contributes to the overall tax education and tax policy discussion by offering a way to improve the compliance of small-business owners through education.

10.6 Conclusion

This chapter describes a different approach to the traditional tax clinic, as discussed in much of this book. This approach is specifically grounded in the Indonesian experience. The normal approach to community tax education in Indonesia is through a one-way lecture on a certain topic followed by a question-and-answer session later. This classical approach is often not very useful for small-business owners. In Indonesia, small businesses are hard to tax. It is difficult for tax officials to enforce tax rules for this particular type of taxpayers.

To deal with this issue, this chapter describes the use of a taxpayer-centred tax education based on the Fogg Behavioural Method. In general, the new approach results in more taxpayers attending the tax education events and an improved taxpayers’ perception towards the tax office. Following the events, a community-based association of small-business owners was established. This community, named FoT, works closely with the tax office to introduce initiatives that help improve taxpayer compliance for small-business owners. Initial findings suggest that not only is there a higher rate of individual compliance, but that they also urge their colleagues to follow their steps in adhering to the applicable tax rules, often without the involvement of tax officials.

It is important, however, to emphasise that a larger scale of similar initiatives is still required to significantly address the low tax compliance of small-business owners. Once the low compliance issue is addressed, tax revenue should generally increase accordingly.

  1. *   Polytechnique of State Finance STAN.

  2. 1   The two research projects from which this chapter was written passed a rigorous research proposal examination conducted by the Financial Education and Training Agency (FETA) of the Indonesian Ministry of Finance in collaboration with Universitas Indonesia.

  3. 2   By law, a refund request can only be granted after an audit.

  4. 3   Indonesia: Income Tax Law 36/2008, s 2(3).

  5. 4   Ibid., s 2(5).

  6. 5   Indonesia: General Tax Administration Law 28/2007, s 39(1).

  7. 6   Ibid., s 3(1).

  8. 7   Ibid., s 28(1).

  9. 8   Indonesia: Minister of Finance Regulation No PMK 197/PMK.03/2007 on bookkeeping regulation for individual taxpayers.

  10. 9   Indonesia: Minister of Finance Regulation No PMK-80/PMK.03/2010 on tax payments.

  11. 10   Indonesia: General Tax Administration Law 28/2007, s 9(2).

  12. 11   Ibid., s 28(1), s 9(2)(a) and s (9(2)(b).

  13. 12   Ibid., 28/2007, s 4(1).

  14. 13   Ibid., s 12(3).

  15. 14   Ibid., s 13(1).

  16. 15   Ibid., s 13(4).

  17. 16   Ibid., s 13(5).

  18. 17   Ibid., s 7(1).

  19. 18   Ibid., s 11(1).

  20. 19   Ibid., s 17B(1).

  21. 20   Ibid., s 17(1).

  22. 21   Ibid., s 17B(1).

  23. 22   Ibid., s 11(3).

  24. 23   Ibid., s 29(1).

  25. 24   Ibid., s 27(1).

  26. 25   Ibid., s 25(3a).

  27. 26   <www.kemenkeu.go.id/publikasi/siaran-pers/siaran-pers-rapbn-2022-pemulihan-ekonomi-dan-reformasi-struktural/> accessed 30 August 2022.

  28. 27   Full financial statements from 2009 to 2021 can be downloaded from <www.bpk.go.id/lkpp> accessed 30 August 2022.

  29. 28   The targeted revenue in 2021 has been met according to several media statements. The official number however will not be available until the Auditor General Office releases their audit report.

  30. 29   See the DGT’s 2021 annual report: <www.pajak.go.id/sites/default/files/2021-02/LAKIN%20DJP%202020.pdf> accessed 30 August 2022.

  31. 30   This graph is constructed based on the audited financial statements released by the Auditor General Office. The full statements can be downloaded from www.bpk.go.id/lkpp.

  32. 31   This graph is constructed based on the data provided by the World Bank. It can be downloaded from <https://api.worldbank.org/v2/en/indicator/GC.TAX.TOTL.GD.ZS?downloadformat=excel> accessed 30 August 2022.

  33. 32   James Alm, ‘What Motivates Tax Compliance?’ Journal of Economic Surveys 33 (2019): 353.

  34. 33   Kristian Agung Prasetyo and Suhut Tumpal Sinaga, ‘Tax Compliance: An Experimental Approach’, Hasanuddin Economics Business Review 1 (2017): 27; Bambang Juanda, ‘Ekonomi Eksperimental Untuk Pengembangan Teori Ekonomi dan Pengkajian Suatu Kebijakan’ (2010), <https://bbjuanda.files.wordpress.com/2010/09/270910_orasi-bambang-juanda1.pdf> accessed 20 August 2018.

  35. 34   James Alm, ‘What Motivates Tax Compliance?’ Journal of Economic Surveys 33 (2019): 353.

  36. 35   Margaret Anne McKerchar, The Impact of Complexity upon Unintentional Noncompliance for Australian Personal Income Taxpayers (University of New South Wales, 2003).

  37. 36   Prasetyo and Sinaga, ‘Tax Compliance’.

  38. 37   Juanda, ‘Ekonomi Eksperimental Untuk Pengembangan Teori Ekonomi dan Pengkajian Suatu Kebijakan’.

  39. 38   Brian J. Fogg, ‘A Behavior Model for Persuasive Design’ (Proceedings of the 4th International Conference on Persuasive Technology 2009).

  40. 39   Khusnaini and Agung Widi Hatmoko, ‘Efektivitas Penyuluhan Pajak Berdasarkan Pendekatan Fogg Behavioral Model (FBM) Terhadap Tingkat Kepatuhan Wajib Pajak Orang Pribadi (Studi Kasus Pada KPP Pratama Serpong)’ (Kajian Akademis BPPK, 2014).

  41. 40   The invitation was apparently shared among small-business owners in Serpong.

  42. 41   Kristian Agung Prasetyo and Muhammad Djufri, ‘Identifikasi Faktor Yang Mempengaruhi Intensi Komunitas UMKM Sahabat Pajak (USP) Untuk Patuh Dalam Membayar Pajak’ (Kajian Akademis Pusdiklat Pajak, 2020).

  43. 42   Fany Inasius, ‘Factors Influencing SME Tax Compliance: Evidence from Indonesia’, International Journal of Public Administration 42 (2019): 367.

  44. 43   Giulia Mascagni and Fabrizio Santoro, ‘What Is the Role of Taxpayer Education in Africa?’ (African Tax Administration Paper 1, 2018), <www.ictd.ac/publication/what-is-the-role-of-taxpayer-education-in-africa/> accessed 30 August 2022.

  45. 44   Ibid.

  46. 45   Inasius, ‘Factors Influencing SME Tax Compliance’.

  47. 46   Ambarwati, ‘Evaluasi Pelaksanaan Pemenuhan Kewajiban Pajak Orang Pribadi Tertentu Pada Kantor Pelayanan Pajak Pratama Pondok Aren’, Jurnal Transparansi 2 (2019): 44.

  48. 47   OECD, Building Tax Culture, Compliance and Citizenship: A Global Source Book on Taxpayer Education (2nd edition) (OECD, 2021).

  49. 48   Katharina Gangl et al., ‘The Relationship between Austrian Tax Auditors and Self-Employed Taxpayers: Evidence from a Qualitative Study’, Frontiers in Psychology 10 (2019): 1.

  50. 49   Erich Kirchler, Erik Hoelzl and Ingrid Wahl, ‘Enforced versus Voluntary Tax Compliance: the “Slippery Slope” Framework’, Journal of Economic Psychology 29 (2008): 210.

  51. 50   John Scholz, Kathleen McGraw and Marco Steenbergen, ‘Will Taxpayers Ever Like Taxes? Responses to the U.S. Tax Reform Act of 1986’, Journal of Economic Psychology 13 (1992): 625.

  52. 51   Cass R. Sunstein, Conformity: The Power of Social Influences (New York University Press, 2019).

  53. 52   Kirchler, Hoelzl and Wahl, ‘The Relationship between Austrian Tax Auditors and Self-Employed Taxpayers’.

Annotate

Next Chapter
Chapter 11 Policy changes Impact on and through the Tax Court
PreviousNext
© the Authors 2023
Powered by Manifold Scholarship. Learn more at
Opens in new tab or windowmanifoldapp.org